Brian Heller
UI/UX Designer currently at Lutron. Figma Fanatic. Photographer. Artist. Cinephile. Lover of Science Fiction. Writer. Reader. Music Hunter. Here to create and enjoy the ride.
Commis Chef
Web Application
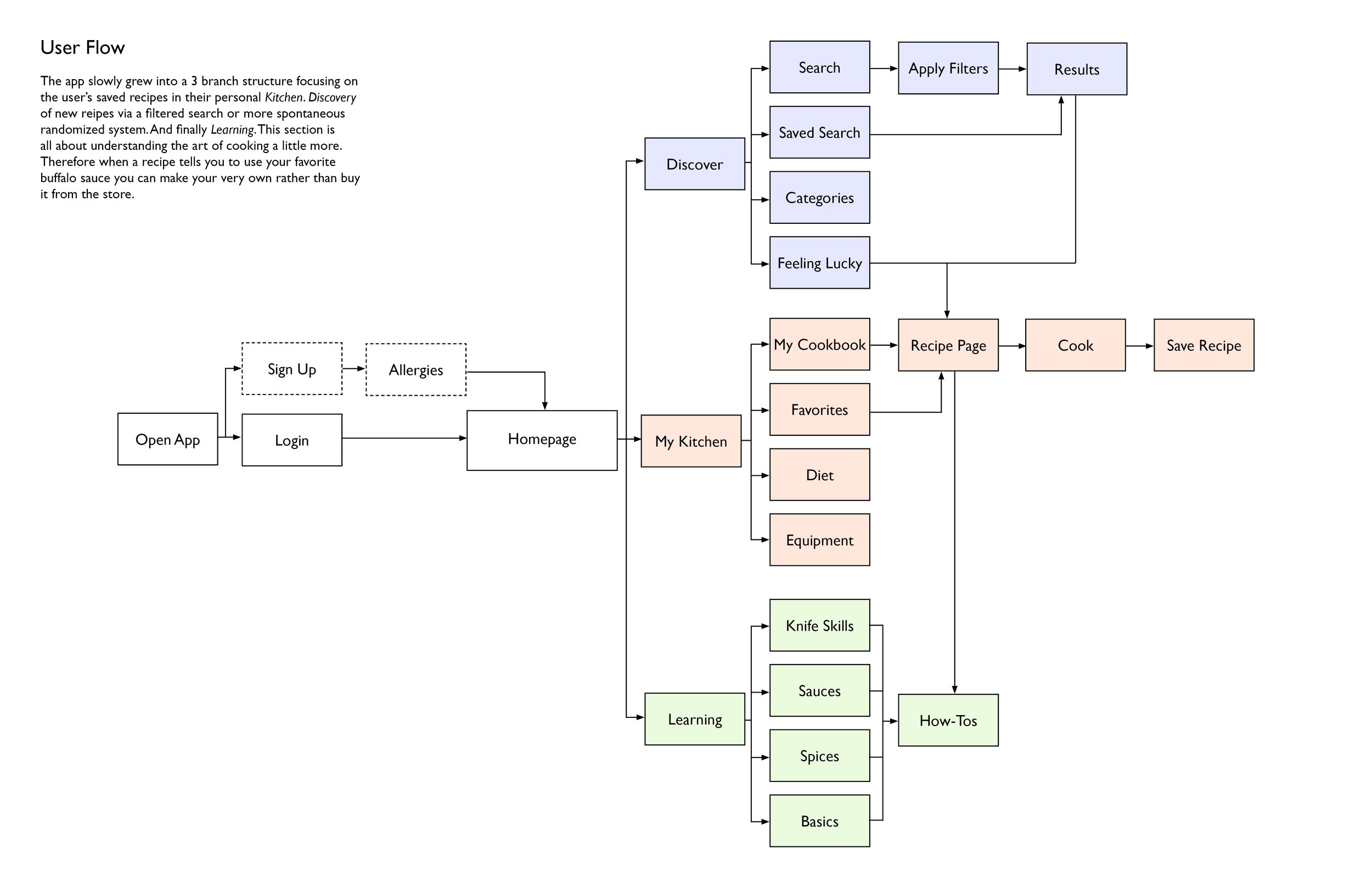
Commis Chef is a fictional cooking web application created for Career Foundry Certification. The project consisted of taking a prompt of creating a cooking app and conducting user research, creating user personas and then propsing a web application.
Responsibilities
UI/UX Design - Research
Explore more!
Tenzing
Design System
OnView
Mobile Design
Caseta Wireless
Product Design
Lutron Brand Color
A11y
Hurry Up and Wait
Research